
7月5至7月6日,“牵手行动”清远组11个成员单位在清远市民政局的大力支持下,通过两天实地走访了清远市儿童福利院、湖溪小学、黎溪镇大湖教学点和清新区山塘镇第二小学共4所学校,具体了解留守和困境儿童最直接、最现实、最紧迫的问题,制定切实可行的行动方案。
整合内外资源为牵手行动助力
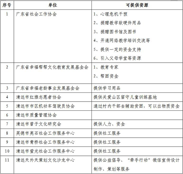
7月5日,清远组11个成员单位举行内部会议,各单位成员根据本单位的情况,结合内外的资源优势,拟整合教育、物质、资金和服务四大类资源,提供14个服务项目。


实地调查走访制定完善方案
实地走访第一站来到了清远市儿童福利院。座谈会上,针对儿童福利院康复师人才缺乏、员工需要心理疏导、护理人员缺乏等需求,清远组制定出寻找康复师、心理咨询师和护理培训资源并为工作人员提供培训的初步解决方案。
实地走访第二站来到了英德市湖溪小学。该校目前存在缺手提电脑、多媒体教学器材,约有30名留守儿童,困境儿童主要是家庭因病、单亲的原因,学校运动场地因泥地而空置……针对上述实际情况,清远组制定出一系列解决问题的关爱行动方案:支持赞助教学设施设备,支持学校村委和学校前期摸底特困学生情况、后期学校给困境儿童提供相关义工岗位并以补贴形式发放,支持设立阅读奖,提供图书更新服务,引导儿童阅读,记录阅读情况,组织广州亲子家庭与留守孩子一起开展夏令营活动,支持可加热过滤的饮水机等。
在第三站黎溪镇中心小学大湖教学点,行动小组了解到,全校只有5台电脑、1台办公电脑、2台录音机,上课老师轮流使用电脑;学校有图书室,每个班级都有一个书架,人均约20本图书。留守儿童24人,家庭比较贫困19人(原因为家人重病、残疾或单亲)。针对学校目前存在缺手提电脑4台、办公电脑2至3台、投影仪5台、录音机3台,清远组制定初步方案,支持手提电脑、办公电脑、投影仪等设备、支持在线教学交流、支持相应卡带式播放录音机、支持直饮水设备等。
第四站来到了清新区山塘镇第二小学。本校学生有90%来自本地农村孩子,约10%是学校周边工厂企业员工的子女,有一定数量的留守儿童和困境儿童。校方希望,清远组协助解决校门口书吧、架空层开放式阅览室、农耕文化长廊及农耕博物馆、新时代关爱儿童基地的建设,以公益方式解决学生放学后的学习、托管、兴趣班等问题。清远组初步决定支持学校建设校门口书吧,其它各项待定。
通过实地走访,清远组根据各单位需求,制定科学合理的帮扶方案,并做好教学设备设施、全校学生资料收集、心理健康普查、教育资源、饮水设备、安全教育等工作安排。清远组希望通过一系列帮扶行动及微爱心公益性活动,制定系统帮扶计划和活动内容,并计划借助“互联网+帮扶”,在帮教助学、成长教育、心灵关怀、扶贫帮困、优化环境、公益倡导等方面主动作为,改善困境儿童成长环境,增强社会关爱儿童的普遍意识,健全儿童保护体系的良好格局。

英德市湖溪小学调研会

扫描关注
直播app